校级政策
位置: 首页 > 政策法规 > 校级政策 > 正文

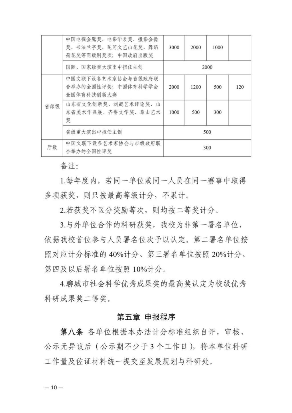
聊城大学东昌学院科研工作量计算办法

作者:   时间:2024-05-06   点击数:


上一页 [1] [2] [3] [4] [5] [6] [7] [8] [9] [10] [11] [12] [13] [14] [15] 下一页

地址:山东省聊城市北外环路266号

聊城大学东昌学院发展规划与科研处 © 版权所有